
鼎校拼读课程(鼎拼读) 的核心优势,在于其系统化、短周期、AI + 真人双引擎的教学模式,能高效帮助学生实现 “见词能读、听音能写” 的英语拼读能力突破。

拼读超人课程预约电话:13722890955(微信同号)
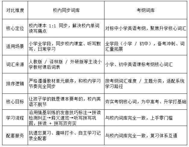
单词不是孤立的符号,而是语言大厦的基石。拼读超人始终相信,专业的教育产品既要遵循科学规律,更要承载成长温度。
现在,打开拼读超人,和孩子一起解锁专属词库吧~



目前10000+人已关注鼎英语一对一
小初高快速提分一对一辅导,欢迎留言,老师会进行解答!
最后预祝各位学生都能快提分,上好学,得偿所愿!