2023年河北省中考理综试卷
注意事项:1.本试卷共12页,总分120分,考试时间120分钟。
答题前,考生务必将姓名、准考证号填写在试卷和答题卡的相应位置
所有答案均在答题卡上作答,在本试卷或草稿纸上作答无效。答题前,请仔细阅读答题卡上的“注意事项”,按照“注意事项”的规定作答。
答选择题时,用2B铅笔将答题卡上对应题目的答案标号涂黑;答非选择题时,请在答题卡上对应题目的答题区域答题;
考试结束时,请将本试卷和答题卡一并交回。
可能用到的相对原子质量:O—16 Cl—35.5 K—39
一、选择题(本大题共22个小题,共47分。1~19小题为单选题,每小题的四个选项中,只有一个选项符合题意,每小题2分;20~22小题为多选题,每小题的四个选项中,有两个或两个以上选项符合题意,每题3分,全选对的得3分,选对但不全的得2分,有错选或不选的不得分)
1.(2分)如图所示为量取一定体积的液体并加热至沸腾的部分操作,其中正确的是( )

A.倾倒液体 B.滴加液体 C.加热液体 D.熄灭酒精灯
2.(2分)材料的应用与发展丰富了人们的生活。下列物品主要用有机合成材料制成的是( )
A.塑料水盆 B.纯棉毛巾 C.陶瓷餐具 D.黄金饰品
3.(2分)水是生命之源,人类的生产生活都离不开水。下列有关水的认识错误的是( )
A.地球上可利用的淡水资源有限 B.过滤可以除去水中的所有杂质
C.水是由氢元素和氧元素组成的 D.用淘米的水浇花可以节约用水
4.(2分)荧光灯内的白色粉末涂层是一种叫钨酸钙(CaWO4)的化合物,如图所示为钨元素在元素周期表中的部分信息。下列分析正确的是( )
A.钨原子中的质子数为74 B.一个钨原子的质量为183.8g
C.CaWO4中非金属元素有两种 D.CaWO4中钨元素的化合价为0
5.(2分)《天工开物》中记载了用黏土烧制砖的过程,如图所示为该过程中某反应的示意图(其中“
”“
”和“
”分别代表不同元素的原子)。则微粒X中( )

A.只含有
B.一定含有
和
C.一定含有
和
D.一定含有
、
和
6.(2分)20℃和60℃时KCl的溶解度分别为34.0g和45.5g,如图所示为对KCl进行的溶解实验。下列分析错误的是( )

A.①中溶液为KCl的饱和溶液 B.②中溶液的质量为25.0g
C.溶液中溶质的质量:①<②=③ D.溶液中溶质的质量分数:①<②=③
7.(2分)向盛有ag铜锌混合物的烧杯中加入稀硫酸,该过程中剩余固体与加入稀硫酸的质量关系如图所示。下列说法错误的是( )
A.M点时,溶液中的溶质只有ZnSO4
B.N点时,生成气体的总质量达到最大
C.N→P过程中,溶液的pH逐渐增大
D.该铜锌混合物中锌的质量为(a﹣b)g
8.(2分)党的二十大报告中提出“持续深入打好蓝天、碧水、净土保卫战”。下列做法不符合这一要求的是( )
A.坚持绿色出行,践行低碳生活 B.秸秆粉碎还田,增加农田肥料
C.垃圾分类回收,减少资源浪费 D.废弃电池深埋,防止土壤污染
9.(2分)河北历史悠久,文化源远流长。下列工艺中一定包含化学变化的是( )
A.剪窗花 B.酿白洒 C.刻石雕 D.晒海盐
10.(2分)在塑料袋中滴入几滴酒精,挤瘪后把口扎紧,放入热水中,塑料袋鼓起来,如图所示。鼓起的过程中,塑料袋中酒精分子的( )
A.间隔增大 B.质量增大 C.种类增多 D.数目增多
11.(2分)分类是认识和研究问题的重要方法之一,下列分类正确的是( )
A.萘和石蜡都是非晶体 B.银和铜都是导体
C.Al2O3和NaHCO3都是盐 D.(NH4)2SO4和CO(NH2)2都是铵态氮肥
12.(2分)下列对生产生活中做法的解释正确的是( )
A.用冰块给饮料降温——升华吸热
B.食品包装中充氮气——氮气化学性质活泼
C.汽车轮胎上做成凹凸不平的花纹——减小摩擦
D.稀有气体用于制作霓虹灯——通电时发出不同颜色的光
13.(2分)下列推理正确的是( )
A.碱溶液一定呈碱性,则呈碱性的溶液一定是碱溶液
B.石墨和金刚石组成元素相同,则二者性质完全相同
C.声能传递信息,超声波是声,则超声波也能传递信息
D.简单机械可以省力,定滑轮是简单机械,则定滑轮也可以省力
14.(2分)对如图所示实验的分析错误的是( )

A.甲:铅合金先变成液态,说明铅合金比铅的熔点更低
B.乙:液体从敞口容器侧壁的孔中喷出,说明液体对侧面有压强
C.丙:澄清石灰水变浑浊,带火星小木条复燃,说明气体中含有二氧化碳和氧气
D.丁:改变磁场方向,电流表指针反向偏转,说明感应电流的方向仅由磁场方向决定
15.(2分)对中学生体育运动相关数据的估测,符合实际的是( )
A.立定跳远的跳跃距离约为2m B.一个篮球的质量约为100g
C.800m比赛后体温约为45℃ D.100m跑的成绩约为8s
16.(2分)如图所示的光现象中,与“潭清疑水浅”中“水浅”形成原理相同的是( )

A.水中倒影 B.手影形成 C.筷子“弯折” D.激光准直
17.(2分)2023年4月15日,神舟十五号航天员乘组进行了第四次出舱活动。在地面工作人员和舱内航天员邓清明的密切配合下,两名出舱航天员费俊龙、张陆圆满完成全部既定工作任务,安全返回问天实验舱。下列说法错误的是( )
A.地面工作人员发出指令的声音是由声带振动产生的
B.地面工作人员可以利用音色区分是哪位航天员
C.地面工作人员与舱内的航天员利用电磁波传递信息
D.舱外的两名航天员大声说话就能直接利用声波进行交流
18.(2分)如图所示,用甲装置探究通电螺线管外部的磁场分布,用乙装置探究电磁铁磁性强弱跟哪些因素有关。下列说法正确的是( )
A.通电螺线管外部的磁场与条形磁体的磁场相似
B.改变通电螺线管中电流方向,小磁针N极指向不变
C.匝数一定时,通入的电流越小,电磁铁的磁性越强
D.电流一定时,减少铁钉上线圈的匝数,电磁铁的磁性强弱不变
19.(2分)2023年3月12日,在首尔进行的短道速滑世锦赛男子5000米接力决赛中,中国队勇夺冠军。如图是比赛时的场景,下列说法正确的是( )
A.以看台为参照物,比赛中的运动员是静止的
B.加速运动时,运动员的惯性逐渐变大
C.在弯道上滑行时,运动员的运动状态发生改变
D.运动员用力向后蹬地前行,说明运动需要力来维持
(多选)20.(3分)在“探究凸透镜成像的规律”实验中,蜡烛、焦距为10cm的凸透镜、光屏位置如图所示时,光屏上恰好呈现烛焰清晰的像。下列说法正确的是( )

20题图 21题图
A.投影仪就是利用这一规律成像的
B.将蜡烛放置在35cm刻度处,仅向右移动光屏,能得到清晰、倒立、放大的实像
C.若飞来一只小虫落在凸透镜上,遮住凸透镜的部分区域,则光屏上烛焰的像不再完整
D.蜡烛、凸透镜、光屏位置不动,用焦距8cm凸透镜替换该透镜,光屏上不再成清晰的像
(多选)21.(3分)柱状容器内加入浓盐水,把一枚土豆轻轻放入其中,静止时土豆漂浮在水面上,如图甲所示;向容器中缓慢注入清水,土豆逐渐下沉;注入适量清水时,土豆悬浮在盐水中,如图乙所示;继续注入清水,土豆沉到容器底部,如图丙所示。下列说法正确的是( )
A.漂浮在水面上时,土豆受到的浮力与其重力大小相等
B.悬浮在盐水中时,土豆的密度与此时盐水的密度相等
C.沉到底部后,土豆受到的浮力可能大于漂浮时受到的浮力
D.沉到底部后,继续注入清水,土豆受到的浮力不再变化
(多选)22.(3分)如图所示,电源电压不变,只闭合开关S1后,电流表的示数为0.4A;断开开关,将电流表和电压表的位置互换,再将开关S1、S2均闭合后,电流表的示数为1A,电压表的示数为6V。下列说法正确的是( )
A.电源电压为6V
B.电阻R2的阻值为15Ω
C.两表位置互换前后,电阻R1两端的电压之比为2:5
D.两表位置互换前后,电阻R2的功率之比为9:25
二、填空及简答题(本大题共9个小题;第25小题3分,其他小题每空1分,共31分)
23.(3分)在离桌边约20cm的地方放一枚铝质硬币,在硬币前10cm左右放置一个高度约2cm的木块,在硬币后放置一本与硬币厚度相当的笔记本。如图所示,在硬币上方沿着与桌面平行的方向用力吹一口气,硬币跳过木块。实验结果表明,在气体中,流速越大的位置,压强越 ,跳起的硬币在上升过程中重力势能越来越 ,下降过程中动能越来越 。

23题图 25题图
24.(2分)通常情况下,家庭电路中各个用电器的连接方式是 (选填“串联”或“并联”)。已知家庭电路的电压是220V,在额定电流为10A的插座上,接入一台“220V,200W”的电冰箱后,最多还可以接入总功率为 W的用电器。
25.(3分)在均匀直尺的中央挖一小凹槽,把一个薄金属片一端插入橡皮中,另一端支在直尺的凹槽内制成一个简易“天平”。静止时直尺水平平衡。在直尺的两侧各放一个相同的小盘,在小盘中倒入质量不等的大米和小米,调整小盘在直尺上的位置,使直尺再次水平平衡,如图所示。由图可知,大米的质量
(选填“大于”或“小于”)小米的质量。F是左盘对直尺施加的力,请在图中画出F的力臂。现向左盘中再加入少量大米,写出一种能够使直尺恢复平衡的方法: 。
26.(3分)“早穿皮袄午穿纱”表明沙漠地区昼夜温差大,而沿海地区则昼夜温差小,这是因为水比砂石的
大,楼房中的“暖气”用水作为介质,正是利用了水的这一特性。某同学家“暖气”管道中500kg的水从65℃降低到35℃,放出的热量为 J,这一过程中水的内能减少。除热传递外, 也可以改变物体的内能。[c水=4.2×103J/(kg•℃)]
27.(3分)秉承可持续发展的思想,开发新能源、更好地利用已知能源是全球范围内的重要课题,开发和利用核能就是一个有效途径。核能是质量较大的原子核发生 或质量较小的原子核发生聚变时释放的能量,通过可控聚变来利用核能,有望解决人类能源问题。1g核燃料聚变时释放的能量约为1×105 kW•h,假设把1×105 kW•h的能量完全转化为电能,可供年用电量为1 000kW•h的家庭使用
年。太阳也是一个巨大的“核能火炉”,它向外辐射的能量是我们的能源宝库。人类利用太阳能的实质是将太阳能转化为其他形式的能量,请你写出一种转化方式或一个相关的实例: 。
28.(3分)小明按如图所示进行趣味实验,将U形管开口端放入烧杯内,观察到溶液进入U形管并流入另一端。

(1)烧杯内的溶液呈 色。
(2)二氧化碳与氢氧化钠溶液反应的化学方程式为
(3)U形管开口端放入烧杯后,管内气体压强 (选填“增大”“不变”或“减小”),溶液在管内上升并流入另一端。
29.(5分)厨房中蕴含着丰富的化学知识。周末,小明为家人制作了一道味道鲜美的菜肴——西红柿炒鸡蛋。
(1)所用食材西红柿、鸡蛋和植物油中,富含蛋白质的是 ;所用调味品加碘食盐中的“碘”可预防 (选填序号)。
①甲状腺肿大 ②贫血 ③骨质疏松
(2)炒制过程中,若锅内油温过高着火,可采用的一种灭火方法是 。
(3)餐后用洗洁精清洗铁锅,利用了洗洁精的 作用;铁锅洗净后擦干,目的是 。
30.(5分)根据如图所示实验回答问题。

(1)甲是稀释浓硫酸的实验。试剂X是 ;为使溶解时热量及时散失,防止液滴飞溅,应沿烧杯内壁慢慢倒入并 。
(2)乙是铁丝燃烧的改进实验。①将加热至红热的铁丝伸入盛有过氧化氢溶液的集气瓶中(如图),铁丝不燃烧。②向集气瓶中加入少量二氧化锰,过氧化氢溶液中产生大量气泡,该反应中二氧化锰起
作用;将铁丝再次加热至红热伸入集气瓶中(如图),观察到铁丝剧烈燃烧、 、放出大量热、有黑色固体生成。对比①②,说明影响铁丝燃烧剧烈程度的因素是 。
31.(4分)某小组同学对炼铁高炉中发生的主要反应进行了知识网络建构,各物质之间的转化关系如图所示(反应条件已略去)。A~H是初中化学常见物质,其中B、D、G为高炉炼铁原料的主要成分,且G为红棕色氧化物。
请回答下列问题:
(1)G的化学式为 。
(2)反应②的基本反应类型为 。
(3)反应③的化学方程式为 。
(4)反应①在高炉炼铁中的作用是 (写一条即可)。
三、实验探究题(本大题共4个小题;第32小题4分,第33小题6分,第34、35小题各7分,共24分)
32.(4分)小明按如图1所示装置探究水沸腾时温度变化的特点。
时间/min | 0 | 1 | 2 | 3 | 4 | 5 | 6 |
温度/℃ | 93 | 95 | 97 | 99 | 99 | 99 | 99 |

(1)组装器材时,应按照 (选填“自下而上”或“自上而下”)的顺序进行。
(2)当水温升高到93℃时,每隔1min记录一次温度填入下表,同时观察水中发生的现象。根据实验现象和表中数据可知,水在沸腾时不断吸收热量但温度保持不变。烧杯中水的沸点是 ℃。
(3)实验结束后,小明取下烧杯上的盖子,发现盖子上有水珠,请从物态变化的角度简要写出水珠的形成过程:
。
(4)若按图2所示装置用烧杯中的水为试管中的水加热,试管中的水 (选填“能”或“不能”)沸腾。
33.(6分)物理兴趣小组的同学在实验室测量物体的密度。

Ⅰ.小明选取适量某种相同的实心小球进行如下实验。
(1)将托盘天平放置在水平台面上,游码放到标尺左端的 ,静止时指针偏右,应向
调节平衡螺母,直到指针指在分度盘中央。
(2)把80个这种小球放在左盘中,向右盘加减砝码,并调节游码在标尺上的位置,直到横梁恢复平衡。此时盘中的砝码和游码的位置如图1所示,这些小球的总质量为 g。
(3)向量筒中加入体积为15mL的水,然后向水中逐个缓慢投入小球,水不溅出,小球沉入水底。投入50个小球时量筒中液面达到的位置如图2所示,这些小球的总体积为 cm3。
(4)根据测量结果可知这种小球的密度为 g/cm3。
Ⅱ.小红采用了如下方法测量另一种相同的实心小球的密度。
(1)调节托盘天平至平衡后,左盘放适量小球,右盘放烧杯并往其中加水,直至天平平衡。
(2)左盘中减少n1个小球,从烧杯逐渐取水倒入空量筒中,天平恢复平衡时,量筒中液面达到的位置对应的刻度值为V1。
(3)向量筒中逐个缓慢投入小球,水不溅出,小球全部浸没在量筒的水中。投入n2个小球时量筒中液面达到的位置对应的刻度值为V2。
(4)若水的密度用ρ水表示,写出用ρ水、V1、V2、n1、n2表示小球密度的表达式ρ= 。
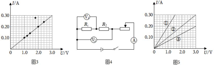
34.(7分)在探究电阻一定时电流与电压关系的实验中,小明把电源、定值电阻、滑动变阻器、电压表、电流表和开关连成电路进行实验。

(1)图1是小明连接的部分电路,请你用笔画线代替导线将电路补充完整。
表一:
导线连接点 | a和b | a和c |
电压表指针是否偏转 | 否 | 是 |
电流表指针是否偏转 | 否 | 是 |
(2)连接好电路后,闭合开关,调节滑动变阻器的滑片,电压表和电流表的指针都不偏转。图中a为电源的正极,b、c分别为滑动变阻器上电阻丝右侧的接线柱和金属杆右端的接线柱,用一条导线的两端分别连接a和b、a和c进行检测,结果如表一所示。发生故障的元件是 。
(3)排除故障后进行实验。某次实验时,电压表的示数如图2所示,示数为 V。移动滑动变阻器的滑片,记录多组数据填入表二。
数据序号 | 1 | 2 | 3 | 4 | 5 | 6 |
电压U/V | 1.0 | 1.2 | 1.4 | 1.8 | 2.0 | 2.4 |
电流I/A | 0.10 | 0.12 | 0.14 | 0.28 | 0.20 | 0.24 |
(4)小明根据表二中的数据画出图像,如图3所示。从图像可以看出,第 (选填数据序号)组数据明显是错误的,分析时需要把它剔除掉。根据以上数据,小明得出结论:电阻两端的电压与通过电阻的电流之比为定值。

(5)小红按图4连接电路,测量并记录几组电压和电流值,如表三所示,其中R1=10Ω、R2=5Ω,U1、U2、I分别表示电压表V1、V2和电流表A的示数。
数据序号 | 1 | 2 | 3 | 4 | 5 |
电压U1/V | 1.0 | 2.0 | 3.0 | 4.0 | 5.0 |
电压U2/V | 1.5 | 3.0 | 4.5 | 6.0 | 7.5 |
电流I/A | 0.10 | 0.20 | 0.30 | 0.40 | 0.50 |
小红在与小明的交流中,发现用图像法处理数据可以更直观地看出两个量之间的变化关系,于是她也利用表三中的数据在坐标系中画出了三条直线①②③,如图5所示,其中 是由表三中的I和U2的数据画出的。小明认为小红的实验相当于探究了三个定值电阻的电流与电压的关系,证据更充分。交流评估后得出结论:在电阻一定的情况下,通过导体的电流与导体两端的电压成正比。
【拓展】某小灯泡L的额定电流是I0,但额定电压的标识模糊不清,为测定L正常发光时的电阻,小明设计了下列的电路,其中定值电阻R0和滑动变阻器的最大阻值R已知,但电源电压未知。为保证电路安全,滑动变阻器均不能调到最小阻值。实验时各电路中的小灯泡L都能调至正常发光。以下电路图中,能够达到目的的有图 。

35.(7分)登山运动员登山时常用氢化钙作为供氢剂,用来提供能源。某兴趣小组同学对放置了一段时间的氢化钙取样进行探究。
【查阅资料】氢化钙(CaH2)是一种固态储氢物质,它遇水剧烈反应释放出氢气,反应的化学方程式为CaH2+2H2O=Ca(OH)2+2H2↑。
【提出问题】该氢化钙样品与水反应是否还能生成氢气?
【实验1】小组同学用适量氢化钙样品和水进行实验。
(1)如图所示是小组同学设计的两个实验装置,为便于控制反应速率,最好选用装置 (选填“A”或“B”)。

(2)连接好装置后,加入药品前,应进行的操作是 。
(3)向装置中加入药品并开始实验。锥形瓶中快速产生气泡;将导管插入肥皂水中,吹出肥皂泡,用燃着的木条靠近上升到空中的肥皂泡,肥皂泡被点燃。“肥皂泡被点燃”是因为氢气具有 性。
【得出结论】该氢化钙样品与水反应还能生成氢气。
【提出新问题】实验1中不再产生气泡后,锥形瓶中有较多白色浑浊物。白色浑浊物是什么?
【分析讨论】氢化钙与水反应生成了氢氧化钙,氢氧化钙微溶于水,白色浑浊物中一定含有氢氧化钙;氢化钙在保存过程中可能变质生成碳酸钙,故白色浑浊物中还可能含有碳酸钙。
【实验2】按如图所示,将白色浑浊物装入锥形瓶中,用注射器注入适量稀盐酸,并利用二氧化碳传感器测得锥形瓶中二氧化碳的体积分数随时间的变化如图所示。

(4)实验2中锥形瓶内发生反应的化学方程式为 (写一个即可)。
(5)图中说明有二氧化碳生成的依据是 。
【得出结论】白色浑浊物中含有氢氧化钙和碳酸钙,同时说明氢化钙样品有少量变质。
【反思拓展】
(6)保存氢化钙的一条建议是 。
(7)氢能有很多优点,如 (写一条即可)。我们共同努力,助力我国早日进入“氢能经济”时代。
四、计算应用题(本大题共3个小题;第36小题5分,第37小题6分,第38小题7分,共18分。解答时,要求有必要的文字说明、公式和计算步骤等,只写最后结果不得分)
36.(5分)某兴趣小组用如图所示装置制取O2,加热混合物至不再产生气体后,称量试管中剩余固体的质量为20.0g。请计算:
(1)生成O2的质量为 g。
(2)剩余固体中KCl的质量分数。

37.(6分)一辆四轮家庭轿车的部分数据如下表所示。一次旅行时,司机驾驶该汽车沿一平直公路持续行驶至A市的过程中,先后通过如图所示的甲、乙、丙三个标志牌,牌上的地址和数字表示从该标志牌处沿这一公路到达牌上地址的路程。途经甲时开始计时,到达乙时恰好用时25min,从乙运动到丙的过程中,仪表盘显示汽车一直以108km/h的速度匀速行驶。g取10N/kg。
旅行中汽车部分数据表:
汽车(包括人员及物品)总质量/kg | 2000 |
停放时每个轮胎与地面的接触面积/cm2 | 250 |
汽油的热值/J•L﹣1 | 3.6×107 |
汽油机效率 | 25% |
(1)求这辆车(包括人员及物品)停放在水平地面上时对地面的压强;
(2)求汽车从标志牌甲运动到丙这一过程中的平均速度;
(3)通过仪表盘显示的数据可知,从标志牌乙到丙的过程中,汽车消耗0.7L汽油,求这一过程中牵引力做功的功率。
38.(7分)如图1所示,电源电压不变,电流表量程为0~0.6A,电压表量程为0~3V,滑动变阻器R的规格为“50Ω 2A”,灯泡L的额定电流为0.3A。图2是灯泡L的电流与电压关系图像。闭合开关S,调节滑动变阻器的滑片P,当滑片P移至某一位置时,电压表和电流表的示数分别为2.5V和0.25A。
(1)求电源电压;
(2)在保证电路安全的情况下,调节滑动变阻器的滑片P,灯泡的最小功率是多少?
(3)用定值电阻R1替换灯泡L,在保证电路安全的情况下,调节滑动变阻器的滑片P,发现电流表示数的最大值与最小值之差恰好为0.3A,这一过程中滑动变阻器连入电路的阻值始终小于50Ω,求定值电阻R1的可能值。

2023年河北省中考理综试卷答案
一、选择题(本大题共22个小题,共47分。1~19小题为单选题,每小题的四个选项中,只有一个选项符合题意,每小题2分;20~22小题为多选题,每小题的四个选项中,有两个或两个以上选项符合题意,每题3分,全选对的得3分,选对但不全的得2分,有错选或不选的不得分)
1 | 2 | 3 | 4 | 5 | 6 | 7 | 8 | 9 | 10 | 11 |
D | A | B | A | B | D | C | D | B | A | B |
12 | 13 | 14 | 15 | 16 | 17 | 18 | 19 | 20 | 21 | 22 |
D | C | D | A | C | D | A | C | BD | AB | ACD |
二、填空及简答题(本大题共9个小题;第25小题3分,其他小题每空1分,共31分)
23.小;大;大
24.并联;2000
25.小于;
;向右盘中加入适量小米
26.比热容;6.3×107;做功
27.裂变;100;太阳能集热器把水加热(太阳能电池、植物光合作用等)
28.(1)红;(2)2NaOH+CO2=Na2CO3+H2O;(3)减小
29.(1)鸡蛋;①;(2)锅盖盖灭;(3)乳化;防止铁生锈
30.(1)浓硫酸;不断地用玻璃棒搅拌;(2)催化;火星四射;氧气的浓度
31.(1)Fe2O3;(2)分解反应;(3);(4)提供热量
三、实验探究题(本大题共4个小题;第32小题4分,第33小题6分,第34、35小题各7分,共24分)
32.(1)自下而上;(2)99;(3)小水珠是水蒸气遇冷液化形成的;(4)不能
33.Ⅰ、(1)零刻度线处;左;(2)21.6;(3)8;(4)2.7;Ⅱ、(4)
34.(1)
;(2)滑动变阻器;(3)1.2;(4)4;(5)③;(6)ACD
35.(1)A;(2)检查装置气密性;(3)可燃;(4)Ca(OH)2+2HCl═CaCl2+2H2O或
CaCO3+2HCl═CaCl2+H2O+CO2↑;(5)二氧化碳体积分数增大;(6)隔绝水密封保存;
(7)产物不污染环境或热值高等
四、计算应用题(本大题共2个小题;第30小题6分,第21小题7分,共13分。解答时,要求有必要的文字说明、公式和计算步骤等,只写最后结果不得分)
36.解:(1)生成O2的质量为29.6g﹣20.0g=9.6g;………………………………………………1分
(2)设生成氯化钾的质量为x。
2KClO32KCl+3O2↑ ……………………………………………………………………………2分
149 96
x 9.6g
, …………………………………………………………………………………………3分
解得x=14.9g, …………………………………………………………………………………………4分
则剩余固体中KCl的质量分数为100%=74.5%。 …………………………………………5分
答:剩余固体中KCl的质量分数为74.5%。
声明:试题37.解:(1)这辆车(包括人员及物品)的总重力:G=mg=2000kg×10N/kg=2×104N, ……1分
车(包括人员及物品)停放在水平地面上时对地面的压力:F压=G=2×104N,
则车(包括人员及物品)停放在水平地面上时对地面的压强:
p2×105Pa; ………………………………………………………………2分
(2)由图可知,汽车从标志牌甲运动到丙的路程为s=47km﹣2km=45km ……………………3分
从乙运动到丙的路程s'=11km﹣2km=9km,
由v可知,从乙运动到丙的过程中所用时间:t'h=5min,
则甲运动到丙所用时间:t总=25min+t'=25min+5min=30minh,
从甲运动到丙这一过程中的平均速度:v90km/h;…………………………………4分
(3)汽油完全燃烧放出的热量:Q放=Vq=0.7L×3.6×107J/L=2.52×107J,………………………5分
由η100%可知,牵引力做的功:W=ηQ放=25%×2.52×107J=6.3×106J,
这一过程中牵引力做功的功率:P2.1×104W。 …………………………………6分
答:(1)这辆车(包括人员及物品)停放在水平地面上时对地面的压强为2×105Pa;
(2)汽车从标志牌甲运动到丙这一过程中的平均速度为90km/h;
(3)这一过程中牵引力做功的功率为2.1×104W。
38.解:(1)闭合S,灯L与滑动变阻器R串联,当I=0.25A时,U滑=2.5V,……………………1分
由图2可知,UL=2V,根据串联电路电压的特点得U电源=UL+U滑=2V+2,5V=4.5V; …………2分
(2)由题意知,当电压表示数最大为3V时,灯L两端电压最小,此时灯L的功率最小;
灯L两端最小电压UL小=U电源﹣U滑′=4.5V﹣3V=1.5V, ……………………………………………3分
由图2知,灯L的最小电流I小=0.2A,灯L的最小功率P=UL小I小=1.5V×0.2A=0.3W; ………4分
(3)用定值电阻R1替换灯泡L后,调节滑动变阻器的滑片P,电路中最大电流有两种可能:
I大=0.6A或I大<0.6A;
①若I大=0.6A时,则最小电流I小=I大﹣ΔI=0.6A﹣0.3A=0.3A,此时电压表示数最大为3V,
R1中最小电流I小,即0.3A,解得R1=5Ω; …………………………5分
②若I大<0.6A时,由题意可得,最大电流I大,最小电流I小,则ΔI=I大﹣I小,
即,代入数值得0.3A,解得R1=10Ω; …………………6分
故定值电阻R1的可能为5Ω或10Ω。………………………………………………………………………7分
答:(1)电源电压是4.5V;(2)灯泡的最小功率是0.3W;(3)定值电阻R1的可能为5Ω或10Ω。
2023年河北省中考理综试卷参考答案与试题解析
一、选择题(本大题共22个小题,共47分。1~19小题为单选题,每小题的四个选项中,只有一个选项符合题意,每小题2分;20~22小题为多选题,每小题的四个选项中,有两个或两个以上选项符合题意,每题3分,全选对的得3分,选对但不全的得2分,有错选或不选的不得分)
1.【答案】D。解:A、倾倒液体的注意事项:瓶塞倒放在桌面上,标签向着手心,容器倾斜,容器口与试剂瓶口紧挨着,故A错;B、胶头滴管要垂悬在量筒上方,故B错;
C、给试管内液体加热注意事项:试管内液体量不能超过试管容积的三分之一,手握试管夹的长柄,用酒精灯的外焰加热,故C错;D、熄灭酒精灯的方法:用灯帽盖灭,故D正确。
2.【答案】A。解:A、塑料水盆是用塑料制成的,塑料属于三大合成材料之一,故选项正确。
B、纯棉毛巾是用纯棉制成的,属于天然材料,故选项错误。
C、陶瓷餐具是用瓷土烧制而成的,属于无机非金属材料,故选项错误。
D、黄金饰品是用黄金制成的,属于金属材料,故选项错误。
3.【答案】B。解:A、地球上水的存量很大,但淡水资源并不充裕,地球上可利用的淡水资源有限,故A认识正确;B、过滤只能除去水中不溶性杂质,不能除去可溶性杂质,则过滤可以除去水中的所有杂质的说法错误,故B认识错误;C、物质是由元素组成,水是由氢元素和氧元素组成的,故C认识正确;
D、用淘米的水浇花是一水多用,可以节约用水,故D认识正确;
4.【答案】A。解:A.元素名称的左上角的数字表示原子序数,原子序数=质子数,因此钨原子中的质子数为74,故正确;B.钨原子的相对原子质量为183.8,单位为“1”,一个钨原子的质量远小于183.8g,故错误;C.CaWO4中非金属元素只有氧元素一种,故错误;D.CaWO4中钙元素化合价为+2价,氧元素为﹣2价,因此根据化合价法则可知,钨元素的化合价为+6价,故错误;
5.【答案】B。解:由质量守恒定律可知,在反应前后原子的种类不变,在反应后有“
”“
”和“
”三种原子,所以微粒X中一定含有
和
。
6.【答案】D。解:A、20℃KCl的溶解度为34.0g,则20℃时10g水中最多能溶解氯化钾3.4g,则①中溶液为KCl的饱和溶液,故选项说法正确。B、20℃KCl的溶解度为34.0g,则20℃时20g水中最多能溶解氯化钾6.8g,则5.0g氯化钾能全部溶解,②中溶液的质量为5.0g+20.0g=25.0g,故选项说法正确。
C、由图示可知,溶液中溶质的质量:①<②=③,故选项说法正确。
D、①是20℃KCl的饱和溶液,②是20℃KCl的不饱和溶液,则溶质质量分数①>②;②、③中溶质和溶剂的质量均相等,则溶液中溶质的质量分数:①>②=③,故选项说法错误。
7.【答案】C。解:A.结合以上分析可知,M点时,溶液中的溶质只有ZnSO4,故正确;
B.N点时,锌与稀硫酸恰好完全反应,生成气体的总质量达到最大,故正确;
C.N→P过程中,锌已经完全反应,硫酸过量,溶液酸性增强,因此溶液的pH逐渐减小,故错误;
D.根据图像信息可知,铜锌合金质量为ag,加入稀硫酸后,剩余的铜的质量为bg,则铜锌混合物中锌的质量为(a﹣b)g,故正确;
8.【答案】D。解:A.绿色出行,践行“低碳生活”理念既能节约化石能源,又能减少污染物的排放,故正确;
B.秸秆粉碎翻压还田,增加了土壤有机质含量,秸秆中的有机物被土壤中微生物分解,产生二氧化碳和无机盐,提高了土壤肥力,故正确;C.垃圾分类回收,能减少资源浪费,还能减少环境污染,故正确;
D.废弃电池进行深埋处理,电池中含有的重金属易污染土壤和水源,因此废气电池需要进行回收处理,减少和防止土壤、水源污染,利于保护生态,故错误;
9.【答案】B。解:A、剪窗花的过程中只是形状发生变化,没有新物质生成,属于物理变化;
B、酿米酒的过程中有新物质酒精生成,属于化学变化;C、刻石雕的过程中只是形状发生变化,没有新物质生成,属于物理变化;D、晒海盐的过程中没有新物质生成,属于物理变化。
10.【答案】A。解:在塑料袋中滴入几滴酒精,挤瘪后把口扎紧,放入热水中,塑料袋鼓起来,鼓起的过程中,塑料袋中酒精分子的间隔增大,分子的质量、种类、数目均不变。
11.【答案】B。解:A、晶体熔化时,吸收热量,温度保持不变,萘属于晶体,故A错;
B、银和铜都具有导电性,都是导体,故B正确;
C、氧化物、酸、碱、盐属于并列关系,Al2O3属于氧化物,不属于盐,故C错;
D、铵态氮肥中必须含有铵根,CO(NH2)2中没有铵根,不属于铵态氮肥,故D错。
12.【答案】D。解:A、用冰块给饮料降温,主要利用冰熔化成水,从饮料中吸收热量起到降温的作用,故A错误;B、氮气化学性质比较稳定,食品包装中充氮气可延长保质期,故B错误;
C、汽车轮胎上做成凹凸不平的花纹,是在压力一定时,通过增大接触面的粗糙程度来增大摩擦力,故C错误;D、稀有气体在通电时能发出不同颜色的光,因此稀有气体可制作霓虹灯,故D正确。
13.【答案】C。解:A、碱溶液一定呈碱性,呈碱性的溶液不一定是碱溶液,也可能是碳酸钠等盐溶液,故A错误;B、石墨和金刚石的组成元素都是碳,但是他们的性质不完全相同,例如金刚石不导电,石墨易导电,故B错误;C、声能传递信息,超声波是声,则超声波也能传递信息,故C正确;
D、定滑轮是简单机械,是等臂杠杆,不能省力,但能改变力的方向,故D错误。
14.【答案】D。解:A.铅和铅合金在同一容器内,用同一热源加热,铅合金先熔化,说明铅合金比铅的熔点更低,故A正确;B.液体对容器的底部和侧壁都有压强,液体从敞口容器侧壁的孔中喷出,说明液体对侧面有压强,故B正确;C.澄清石灰水变浑浊,说明气体中含有二氧化碳,带火星小木条复燃,说明气体中含有氧气,故C正确;D.感应电流的方向与导体切割磁感线的方向有关,与磁场的方向有关,故D错误。
15.【答案】A。解:A.中学生立定跳远成绩一般在2m左右,故A符合实际;B.一个篮球的质量约为500g,故B不符合实际;C.人体正常体温在37℃左右,跑完800米比赛后体温可能略有上升,但变化幅度很小,故C不符合实际;D.初中生百米跑所用时间一般是十几秒,故D不符合实际。
16.【答案】C。解:“潭清疑水浅”指人看到水底形成的像,像的位置比物体的实际位置要浅,是光的折射现象;A、水中倒影,属于光的反射,故A错误;B、手影的形成是由于光的直线传播在光不能到达的区域形成的影子,故B错误;C、筷子“弯折”,是由于光的折射形成的现象,故C正确;
D、激光准直是利用光的直线传播,故D错误。
17.【答案】D。解:A、地面工作人员发出指令的声音是由声带振动产生的,故A正确;
B、地面工作人员可以利用音色区分是哪位航天员,故B正确;
C、地面工作人员与舱内的航天员利用电磁波传递信息,故C正确;
D、舱外的两名航天员大声说话就不能直接利用声波进行交流,故D错误。
18.【答案】A。解:AB.通电螺线管外部的磁场与条形磁体的磁场相似,磁场的方向与电流的方向有关,改变通电螺线管中电流方向,小磁针N极指向会发生改变,故A正确、B错误;
CD.匝数一定时,通入的电流越小,电磁铁的磁性越弱,电流一定时,减少铁钉上线圈的匝数,电磁铁的磁性变弱,故CD错误。
19.【答案】C。解:A、比赛中以看台为参照物,运动员对于看台的位置不断发生变化,因此以看台为参照物运动员是运动的,故A错误;
B、惯性是物体的一种物理属性,只跟质量有关,运动员的质量不变,所以惯性不变,故B错误;
C、过弯道过程中,运动员的运动方向、速度大小都在改变,所以运动状态是变化的,故C正确;
D、速度滑冰运动员在水平冰道上向后蹬地,人对冰道有一个向后的力,地面对人有一个向前的力,使人前进,说明力可以改变物体的运动状态,故D错误。
20.【答案】BD。解:A、如图所示,物距大于二倍焦距,此时成倒立、缩小的实像,能够说明照相机的成像原理,故A错误;B、将蜡烛放置在35cm刻度处,此时的物距在一倍焦距和二倍焦距之间,像距要大于二倍焦距,向右移动光屏,能得到清晰、倒立、放大的实像,故B正确;C、若飞来一只小虫落在凸透镜上,遮住凸透镜的部分区域,物体上任一点都有光线射向凸透镜的下半部,经凸透镜折射后,照样能会聚成像,像的大小不发生变化,只是折射光线减少,会聚成的像变暗,故C错误;D、蜡烛、凸透镜、光屏位置不动,用焦距8cm凸透镜替换该透镜,凸透镜的焦距变小,会聚能力变强,像会提前会聚,所以光屏上不再成清晰的像,故D正确。
21.【答案】AB。解:A、土豆漂浮在水面上时,根据物体的沉浮条件可知:土豆受到的浮力与其重力大小
相等,故A正确;B、土豆悬浮在盐水中时,根据物体的沉浮条件可知:土豆的密度与此时盐水的密度相等,故B正确;C、土豆漂浮时受到的浮力等于重力,土豆沉到底部后,受到的浮力小于重力,则沉到底部后,土豆受到的浮力小于漂浮时受到的浮力,故C错误;D、沉到底部后,土豆排开水的体积不变,继续注入清水,盐水的密度变小,由F浮=ρ液gV排可知土豆受到的浮力变小,故D错误。
22.【答案】ACD。解:A、当将电压表、电流表的位置互换后开关S1、S2均闭合时,两电阻并联,电流表测R1支路的电流,电压表测量电源电压,则电源电压为6V,故A正确;
B、电压表、电流表的位置互换后,根据I可得:R16Ω,两表位置互换前,只闭合开关S1后,两电阻串联,电流表测电路中的电流,根据I可得总电阻:R15Ω,根据串联电路的总电阻等于各用电器的电阻之和可得R2的阻值为:R2=R﹣R1=15Ω﹣6Ω=9Ω,故B错误;
C、两表位置互换前,根据I可得R1两端的电压:U1=IR1=0.4A×6Ω=2.4V;两表位置互换后R1两端的电压为电源电压6V,则两表位置互换前后,电阻R1两端的电压之比为:U1:U1=2.4V:6V=2:5,故C正确;D、两表位置互换前R2的功率:P2=I2R2=(0.4A)2×9Ω=1.44W,两表位置互换后R2的功率:P2′4W,则两表位置互换前后,电阻R2的功率之比为:P2:P2′=1.44W:4W=9:25,故D正确。
二、填空及简答题(本大题共9个小题;第25小题3分,其他小题每空1分,共31分)
23.解:根据流体压强与流速的关系,当在硬币上方沿着与桌面平行的方向用力吹一口气时,硬币上方空气流速增大,压强变小,而硬币下方空气流速不变、压强不变,形成向上的压强差、压力差,在压力差的作用下,硬币就会跳过木块;跳起的硬币在上升过程中,质量不变,高度变大,重力势能越来越大;下降过程中硬币的质量不变,速度变大,动能越来越大。
故答案为:小;大;大。
24.【解答】解:(1)在家庭电路中,家庭中的用电器工作时互不影响,是并联连接的;
(2)已知插座的额定电流为10A,则插座上可以的用电器接入的总功率为:P大=UI大=220V×10A=2200W,则还可以接入的用电器的总功率为:P=P大﹣P冰箱=2200W﹣200W=2000W。
故答案为:并联;2000
25.解:直尺水平平衡时,根据图示可知,此时L大米>L小米;杠杆的平衡条件可知:m大米g×L大米=m小米g×L小米,由于L大米>L小米,则m大米<m小米;
过支点O作F的作用线的垂线,该垂线端为F的力臂L,如图所示:
;
现向左盘中再加入少量大米,左盘中大米的质量变大,重力变大,对杠杆的压力变大,则左侧杠杆受到的力与力臂的乘积变大;使直尺恢复平衡,根据杠杆的平衡条件可知,可以向右盘中加入小米或装有小米的小盘向右移动一段距离。
故答案为:小于;见解析;向右盘中加入小米
26.解:水的比热容较大,同样受热或冷却的情况下,吸收或放出相同热量,相同质量的水和砂石相比较,水的温度变化比砂石小,所以沙漠地区昼夜温差大,而沿海地区则昼夜温差小;
水放出的热量为:Q放=c水mΔt=4.2×103J/(kg•℃)×500kg×(65℃﹣35℃)=6.3×107J;
改变内能的方法有两种:做功和热传递。
故答案为:比热容;6.3×107;做功
27.解:核能是质量较大的原子核发生裂变或质量较小的原子核发生聚变时释放的能量;
把1×105kW•h的能量完全转化为电能,可供年用电量为1000kW•h的家庭使用的时间:;人类利用太阳能的实质,是将太阳能转化为其他形式的能量,例如用太阳能集热器把水加热。
故答案为:裂变;100;太阳能集热器把水加热
28.解:(1)氢氧化钠与二氧化碳反应生成碳酸钠和水,据氢氧化钠溶液和碳酸钠溶液都显碱性,都可使酚酞溶液变红色;
(2)氢氧化钠和二氧化碳反应生成碳酸钠和水,反应的化学方程式为2NaOH+CO2=Na2CO3+H2O;
(3)氢氧化钠和二氧化碳反应生成碳酸钠和水,导致管中的二氧化碳减小,管内气体压强减小,溶液在管内上升并流入另一端。
故答案为:(1)红;(2)2NaOH+CO2=Na2CO3+H2O;(3)减小
29.解:(1)西红柿主要含有维生素,鸡蛋主要含有蛋白质,植物油主要含有油脂;碘可以有效预防碘缺乏引起的甲状腺肿大,缺铁易引起贫血,缺钙易引起骨质疏松;
(2)锅内油温过高着火,可采用的灭火方法是用锅盖盖灭,隔绝氧气;
(3)洗洁精具有乳化作用,将油滴乳化成细小的油珠随水冲走;铁在潮湿的空气中容易生锈,铁锅洗净后擦干,目的是防止铁生锈。
故答案为:(1)鸡蛋;①;(2)锅盖盖灭;(3)乳化;防止铁生锈
30.解:(1)稀释浓硫酸时要将浓硫酸沿着烧杯壁慢慢注入水中,并不断地用玻璃棒搅拌,这是为了使溶解时热量及时散失,防止液滴飞溅;
故答案为:浓硫酸;不断地用玻璃棒搅拌;
(2)乙是铁丝燃烧的改进实验。①将加热至红热的铁丝伸入盛有过氧化氢溶液的集气瓶中(如图),铁丝不燃烧。②向集气瓶中加入少量二氧化锰,过氧化氢溶液中产生大量气泡,该反应中二氧化锰起催化作用;将铁丝再次加热至红热伸入集气瓶中(如图),观察到铁丝剧烈燃烧、火星四射、放出大量热、有黑色固体生成。对比①②,说明影响铁丝燃烧剧烈程度的因素是氧气的浓度;
故答案为:催化;火星四射;氧气的浓度
31.解:(1)由分析可知,G是氧化铁,化学式为:Fe2O3。
(2)反应②是碳酸钙在高温的条件下生成氧化钙和二氧化碳,该反应符合一变多的特点,基本反应类型为分解反应。
(3)反应③是二氧化碳和碳在高温的条件下生成一氧化碳,反应的化学方程式为:。
(4)反应①是焦炭和氧气在点燃的条件下生成二氧化碳,该反应放出大量的热,在高炉炼铁中的作用是提供热量(写一条即可)。
故答案为:(1)Fe2O3;(2)分解反应;(3);(4)提供热量
三、实验探究题(本大题共4个小题;第17小题4分,第18小题6分,第19小题7分,共24分)
32.解:(1)先安装下面器材,再安装上面器材,便于调节器材间的距离,在固定石棉网时,因酒精灯火焰的外焰温度最高,所以应利用酒精灯火焰的外焰加热;
(2)分析表格数据可知:水从3min后吸收热量,温度不变,所以水的沸点是99℃;
(3)盖子上的小水珠是由于热的水蒸气遇冷液化形成的;
(4)不能观察到试管中的水沸腾,因为当烧杯中的水沸腾后温度不再升高,试管中的水虽然能达到沸点,但是因没有温差,无法继续吸收热量而无法沸腾。
故答案为:(1)自下而上;(2)99;(3)小水珠是水蒸气遇冷液化形成的;(4)不能
33.解:Ⅰ、(1)称量质量前,游码应放到标尺左端的零刻度线处,指针偏右,则应向左调节平衡螺母,使天平平衡;
(2)由图1知,这些小球的总质量为20g+1.6g=21.6g;
(3)由图2可知,50个小球的体积为V2﹣V1=20mL﹣15mL=5mL=5cm3,
则一个小球的体积为0.1cm3,80个小球的总体积为0.1cm3×80=8cm3;
(4)80个小球的密度2.7g/cm3;
Ⅱ、(4)由图2和题意可知,n1个小球的总质量等于体积为V1水的质量,即m球=m水=ρ水V1,
则一个小球的质量为m1,n2个小球的总体积为V总=V2﹣V1,
则一个小球的体积为V1,一个小球的密度ρ。
故答案为:Ⅰ、(1)零刻度线处;左;(2)21.6;(3)8;(4)2.7;Ⅱ、(4)
34.解:(1)将电压表并联在定值电阻两端的电压,如下图所示:
;
(2)连接好电路后,闭合开关,调节滑动变阻器的滑片,电流表的指针不偏转,说明电路中没有电流,电路为断路,电压表没有示数,说明电压表与电源的两端不相连,说明与电压表并联以外的部分有断路,导线接在a和b上,电流表和电压表都没有示数,说明a和b间没有断路,导线接在a和c上,电流表和电压表都有示数,说明滑动变阻器有断路;
(3)由图2知电压表选用0~3V的量程,分度值为0.1V,示数为1.2V;
(4)同一电阻电流与电压值成正比,都在同一直线上,而图3中第4次数据没有在同一直线上,说明第4组数据明显是错误的,分析时需要把它剔除掉;
(5)由图4知电压表V1测量定值电阻R1两端的电压,电压表V2时测量定值电阻R1和R2两端的总电压,由于R1=10Ω、R2=5Ω,所以R1+R2=10Ω+5Ω=15Ω;
由图5知①的电阻值为:R5Ω;②的电阻值为:R′10Ω,③的电阻值为:R″15Ω,所以③是由表三中的I和U2的数据画出的;
【拓展】:A、图中只有电流表,先只闭合开关S1,小灯泡、定值电阻、滑动变阻器串联,移动滑动变阻器使电流表的示数为I0,再闭合开关S2,保持滑片位置不变,读出电流表的示数I1,再将滑动变阻器调到阻值最大处,读出电流表的示数为I2,此时电源电压为:U=I2(R+R0),则开始两次滑动变阻器接入电路的电阻为:R滑R0,根据U额=U﹣U0﹣U滑算出小灯泡的额定电压,由R表示出小灯泡正常发光时的电阻,故A符合题意;B、图中只有电压表,无法确定灯泡何时正常发光,所以不能测量出小灯泡的额定电阻,故B不符合题意;C、图中只有电流表,先只闭合开关S1,小灯泡与滑动变阻器串联,移动滑动变阻器使电流表的示数为I0,再断开开关S1,闭合开关S2,保持滑片位置不变,读出电流表的示数为I1,再将滑动变阻器调到阻值最大处,读出电流表的示数为I2,此时电源电压为:U=I2(R+R0),则开始两次滑动变阻器接入电路的电阻为:R滑R0,根据U额=U﹣U滑算出小灯泡的额定电压,由R表示出小灯泡正常发光时的电阻,故C符合题意;
D、图中只有电压表,先只闭合开关S1,小灯泡、定值电阻、滑动变阻器串联,电压表测量定值电阻两端的电压,移动滑动变阻器使电压表的示数为I0R0,再闭合开关S2,定值电阻与滑动变阻器串联,电压表测量定值电阻两端的电压,保持滑片位置不变,读出电压表的示数U1,再将滑动变阻器调到阻值最大处,读出电压表的示数为U2,此时电路中的电流为:I,滑动变阻器两端的电压为:U滑=IR,根据串联电路电压的规律算出电源电压U=U2+U滑=U2,由欧姆定律算出开始两次滑动变阻器接入电路的电阻和第一次滑动变阻器两端的电压,由串联电路电压的规律算出小灯泡的额定电压,根据欧姆定律算出小灯泡正常发光时的电阻,故D符合题意。
故选:ACD。
故答案为:(1)见解答图;(2)滑动变阻器;(3)1.2;(4)4;(5)③;(6)ACD
35.解:(1)如图所示是小组同学设计的两个实验装置,为便于控制反应速率,最好选用装置A(通过分液漏斗能够控制液体药品流量,从而能够控制反应速率)。
故答案为:A。
(2)连接好装置后,加入药品前,应进行的操作是检查装置气密性。
故答案为:检查装置气密性。
(3)向装置中加入药品并开始实验。锥形瓶中快速产生气泡;将导管插入肥皂水中,吹出肥皂泡,用燃着的木条靠近上升到空中的肥皂泡,肥皂泡被点燃。“肥皂泡被点燃”是因为氢气具有可燃性。
故答案为:可燃。
(4)实验2中锥形瓶内,稀盐酸和氢氧化钙反应生成氯化钙和水,和碳酸钙反应生成氯化钙、水和二氧化碳,发生反应的化学方程式为Ca(OH)2+2HCl═CaCl2+2H2O、CaCO3+2HCl═CaCl2+H2O+CO2↑。
故答案为:Ca(OH)2+2HCl═CaCl2+2H2O或CaCO3+2HCl═CaCl2+H2O+CO2↑。
(5)图中说明有二氧化碳生成的依据是二氧化碳体积分数增大。
故答案为:二氧化碳体积分数增大。
(6)保存氢化钙的一条建议是隔绝水密封保存。
故答案为:隔绝水密封保存。
(7)氢能有很多优点,如产物不污染环境、热值高等。
故答案为:产物不污染环境或热值高等
四、计算应用题(本大题共3个小题;第36小题5分,第37小题6分,第38小题7分,共18分。解答时,要求有必要的文字说明、公式和计算步骤等,只写最后结果不得分)
36.解:(1)生成O2的质量为29.6g﹣20.0g=9.6g;
(2)设生成氯化钾的质量为x。
2KClO32KCl+3O2↑
149 96
x 9.6g
,解得x=14.9g
剩余固体中KCl的质量分数为100%=74.5%。
答:剩余固体中KCl的质量分数为74.5%。
37.解:(1)这辆车(包括人员及物品)的总重力:G=mg=2000kg×10N/kg=2×104N,
车(包括人员及物品)停放在水平地面上时对地面的压力:F压=G=2×104N,
则车(包括人员及物品)停放在水平地面上时对地面的压强:p2×105Pa;
(2)由图可知,汽车从标志牌甲运动到丙的路程为s=47km﹣2km=45km,
从乙运动到丙的路程s'=11km﹣2km=9km,
由v可知,从乙运动到丙的过程中所用时间:t'h=5min,
则甲运动到丙所用时间:t总=25min+t'=25min+5min=30minh,
从甲运动到丙这一过程中的平均速度:v90km/h;
(3)汽油完全燃烧放出的热量:Q放=Vq=0.7L×3.6×107J/L=2.52×107J,
由η100%可知,牵引力做的功:W=ηQ放=25%×2.52×107J=6.3×106J,
这一过程中牵引力做功的功率:P2.1×104W。
答:(1)这辆车(包括人员及物品)停放在水平地面上时对地面的压强为2×105Pa;
(2)汽车从标志牌甲运动到丙这一过程中的平均速度为90km/h;
(3)这一过程中牵引力做功的功率为2.1×104W。
38.解:(1)闭合S,灯L与滑动变阻器R串联,当I=0.25A时,U滑=2.5V,由图2可知,UL=2V,
根据串联电路电压的特点得U电源=UL+U滑=2V+2,5V=4.5V;
(2)由题意知,当电压表示数最大为3V时,灯L两端电压最小,此时灯L的功率最小;
灯L两端最小电压UL小=U电源﹣U滑′=4.5V﹣3V=1.5V,
由图2知,灯L的最小电流I小=0.2A,灯L的最小功率P=UL小I小=1.5V×0.2A=0.3W;
(3)用定值电阻R1替换灯泡L后,调节滑动变阻器的滑片P,电路中最大电流有两种可能:
I大=0.6A或I大<0.6A;
①若I大=0.6A时,则最小电流I小=I大﹣ΔI=0.6A﹣0.3A=0.3A,此时电压表示数最大为3V,
R1中最小电流I小,即0.3A,解得R1=5Ω;
②若I大<0.6A时,由题意可得,最大电流I大,最小电流I小,
则ΔI=I大﹣I小,即,代入数值得0.3A,解得R1=10Ω;
故定值电阻R1的可能为5Ω或10Ω。
答:(1)电源电压是4.5V;(2)灯泡的最小功率是0.3W;(3)定值电阻R1的可能为5Ω或10Ω


加微信进中考交流群

与100000+学子共同成长
